เคดิตให้กระทู้นี่ครับ
http://www.weekendhobby.com/offroad/toyota/Question.asp?ID=12470ช่างไฟผมเคยบอกมานานแล้วว่า ชุดรีเลย์ไฟหน้าของโตโยต้าไม่เหมือนของชาวบ้านเขา ที่เป็นหลอด H4
ไม่ทราบว่าจริงเท็จประการใดครับข้อความจากกระทู้ข้างบนนะครับ
คำตอบที่ 16
พอดีเอาชุดรีเลย์จากคันเก่ามาใส่ครับ
พอเปิดไฟต่ำติดปกติดีครับ แต่พอเปิดไฟสูงแล้วจะติดทั้งไฟต่ำและไฟสูงพร้อมกันเลยครับ (ติดสองไส้พร้อมกัน H4 )
มีวิธีแก้ไขอย่างไรครับ แนะนำด้วยครับ
คำตอบที่ 19
ระบบไฟหน้าโตโยต้าไม่เหมือนรถอื่นครับ ถ้าใช้รีเลย์บอช ต้องใช้ไดโอดช่วยหยุดการทำงานของรีเลย์ไฟต่ำ เวลาเปิดไฟสูง
หรืออีกวิธีคือใช้รีเลย์ไฟสูงที่มี 2 คอนแทค โดยเอาคอนแทค NC จ่ายไฟไปให้รีเลย์ไฟต่ำ ส่วนไฟสูงก็ต่อกับ NO
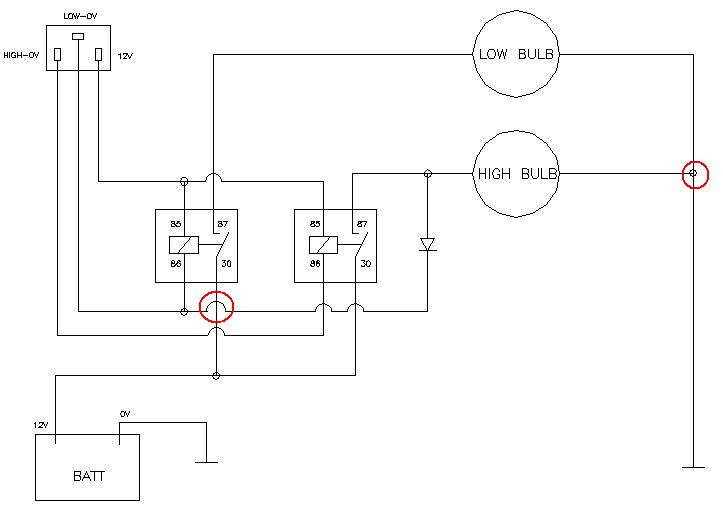
ขอสรุปโดยเอาไปถามช่างไฟมาครับ
เดิมๆ H4 เวลาปิดไฟสูง ไฟต่ำจะดับ คือติดทีละดวง ข้อดี ทำให้หลอดไฟและโคมไฟจะไม่ร้อนจนเกินไปวงจรทั่วไป ทำให้ ไฟสูงติด ไฟต่ำจะติดตลอดเวลา ข้อดี จะสว่างมาก แต่โคมจะร้อนมาก ควรระวังอย่างเปิดไฟสูงนาน
เป็นวงจรที่ทำให้เหมือนระบบเดิมของโตโยต้า คือ ไฟสูงติดไฟต่ำดับ แบบดีเลย์ มีสองแบบ ในภาพจะใช้ รีเลย์แบบ 2 คอนแทค หรือไม่ก็เพิ่มรีเลย์เข้าไปอีกตัว เพื่อดึงไฟสูงมาทำให้ไฟต่ำดับ แบบนี้ไม่มีรูปครับ
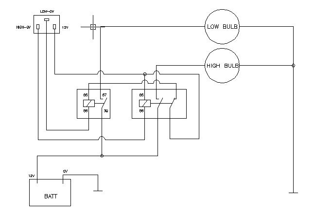
เป็นวงจรที่ทำให้เหมือนระบบเดิมของโตโยต้า คือ ไฟสูงติดไฟต่ำดับ แบบไดโอตช่วย พื่อดึงไฟสูงมาทำให้ไฟต่ำดับ
ต่อใช้ได้ทั้ง 3 แบบ ตามความถนัดและประโยชน์ใช้สอย